sex, dez 15

Part 1: Cleaning up your Grid Network Model Management “Junk Drawer”

By: Phillip Jones, Xtensible Solutions, Gerald Gray, Xtensible Solutions, Bill Meehan, ESRI. 

The Grid Network Model  

The Grid Network Model has always been a critical dataset in any electric transmission and/or distribution utility and is a key part of managing the asset lifecycle process. Managing this grid network model has become even more critical with the evolution of the utility business model, with a specific emphasis on Distributed Energy Resource (DER) integration and transactive energy. The importance of grid network model management is heightened as electric utility business models and operational requirements undergo rapid transformations, rendering some traditional approaches inadequate. Factors contributing to this necessity include the growing influx of new grid-connected equipment and systems, encompassing both utility-owned and non-utility-owned entities like photovoltaic generation, energy storage, electric vehicles, and microgrids. 

Moreover, the emergence of new players such as DER aggregators, DER service providers, and DER service managers brings forth novel requirements and business drivers. The landscape is further influenced by changing and heightened expectations from both regulators and customers. The integration of new technologies, such as sensors, intelligent relays and controllers, and mobile technology, for grid management is also a significant consideration. Notably, the complete integration of the grid network model, covering Generation, Transmission, Distribution, and DER (both in front of and behind the meter), along with service points, is imperative to meet the evolving demands of the utility landscape. 

Grid Network Model Management as Part of the Asset Lifecycle 

Asset Lifecycle Management includes management of business functions such as Network Extension Planning, Network Project Design, Procure Project Asset, Construct Project, Commission Project, Operate Network, Maintain Assets, and Disposal of Assets. During the asset lifecycle, properties such as Status, State, Assignment will change for some grid network data objects.  

Figure 1 - Asset Lifecycle 

Grid Model Management Solution (GNMM) Goals 

While there are plenty key requirements for a Grid Model Management Solution (GNMM), the following objectives stand out: 

Full Utility Asset Lifecycle Support: GNMM aims to support the entire utility asset lifecycle, from Network Planning and Design to Construction, Maintenance, Operation, and Asset Retirement. 

Unified Source of Truth: Establishing a single, accurate, and timely source of truth for the Grid Network Model, GNMM integrates data from diverse utility sources, offering a comprehensive 360-degree view of the current, future, and past grid networks. 

Operational Streamlining: Clean up the GNMM “Junk Drawer” by eliminating redundant tools and datasets, focusing on a well-architected solution to enhance consistency, reduce complexity, and implement robust access control and provenance. 

Extended Business Function Support: GNMM extends its support to business functions such as DER integration and management, enabling effective assessment, planning, and operation of grids accommodating distributed energy resources. GNMM also supports network planning by managing current states, multiple future extensions, and linking with relevant datasets for a holistic planning and simulation approach. 

Network Model Formats: Adhering to open industry standards based on UCA/CIMUG CIM data model and IEC TC57, GNMM ensures avoidance of vendor lock-in. It also supports proprietary grid model formats through automated transformations, maintaining a single version of truth. 

The GNMM “Junk Drawer” Problem 

What’s in your junk drawer? Everyone has one, right? (Or more than one). Old batteries, that button you found and can’t figure out what it goes to (better keep it just in case), the key to something, not sure what, playing cards, glue, photos (Why is the owner’s manual for my lawnmower here?). You get the point. There are better places for all these things, but sometimes we lack the discipline (or the time) to follow the tenet, “a place for everything and everything in its place.”  

Figure 2 Typical junk drawer 

Much the same can be said about our utility systems as they relate to managing our connected assets. Yes, we have systems of record. But nothing probably illustrates the junk drawer metaphor in the utility industry like the grid model management situation. This situation is driven by the many people and systems that “touch” the utility grid network models through the asset lifecycle process, from planning, design, procure, construct and commission, to operate and maintain, and ultimately retirement.  

The “junk drawer” metaphor is reflected in the simplified diagram below. In reality, it is even messier than what is shown here, because rather than passing around the categories of data that are shown in the boxes, copies of this data are stored in multiple systems. Worse, there may not be a dedicated system of record for some classes of data but rather copies of datasets, and these datasets don’t agree unless there is a mature master data management process in place. (Usually if your utility doesn’t recognize systems of record, you can usually count on the fact that there won’t be a master data management program in place either).  

 

 

 

Figure Junk Drawer of utility data 

Your utility may even have “cylinders of excellence” around grid model management. Still, for every cylinder, there are probably even more spreadsheets and databases with critical grid model-related information on someone’s computer. Their virtual junk drawer – and it’s in their Documents folder, or at best on a network drive.  

The data lake was supposed to help, right? But did yours turn into a black hole of information (lots of data went in, but not much information came out)? Or, worse, your utility tried to turn it into a monolithic source, even though the related disparate technologies weren’t well-suited. Still, your data lake may have turned into a data swamp without good governance and curation.  

Your grid model efforts may also be marked by duplication of effort. But to use another metaphor, you have five clocks on the wall, but you can’t tell which one is correct. 

The typical solutions in place in most of current T&D utilities’ GNMM solutions are functionally deficient when it comes to features such as listed in the requirements section below. 

NMMS Can Help 

From the GNMM Goals section above, it should be becoming apparent that a GIS system on its own will only be able to provide some of the functionality required for a comprehensive GNMM solution. GIS plays a crucial role in GNMM, but by integrating both the GIS and a dedicated Network Model Management System (NMMS) as part of the overall GNMM solution, a utility will be in a position to leverage the strengths of both applications into a well-architected, highly functional and robust GNMM solution. 

Some key questions that need to be answered include: 

  • What exactly is a Network Model Management System?  

  • How does GIS fit into the GNMM solution?  

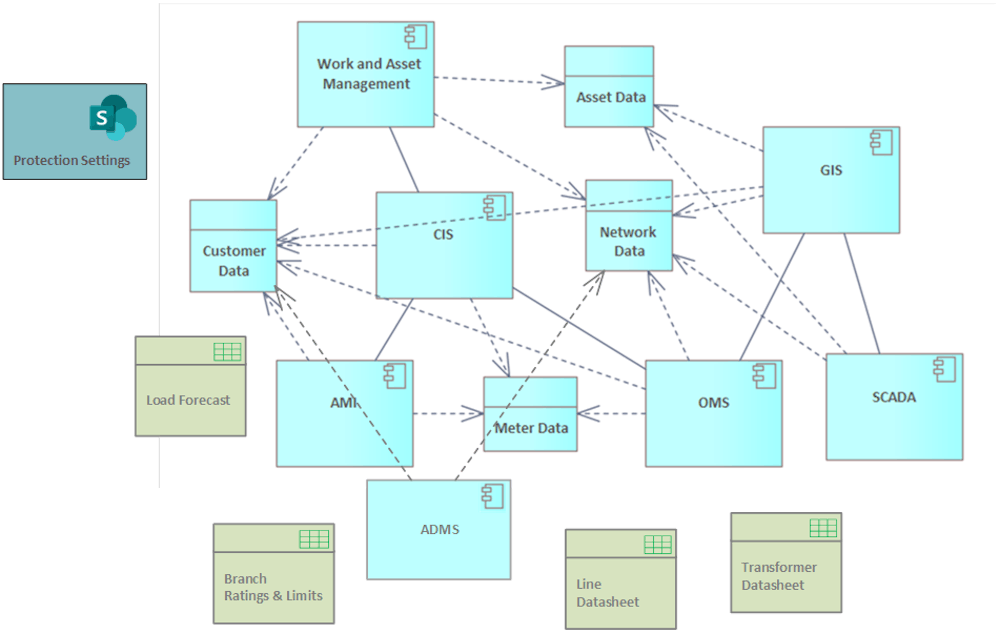
Figure - Simplified View of a Network Model Management (NMMS) ecosystem 

 

The Network Model Management System (NMMS) is a centralized system that provides a single source of truth for grid network data, making it easily accessible to all authorized users and subscribing systems. By helping coordinate grid model information between systems, this reduces the complexity inherent in the changes that occur to grid models as assets evolve through their lifecycles. Rather than a “junk drawer,” you now have a system purpose-built for managing grid model-related data. In addition to this coordination role, an NMMS can help shorten outages by having the most accurate data coordinated across systems and reduce architectural debt1. Architecture debt is the challenge we have of managing the many related systems in the NMMS ecosystem in such a way that keeps up with vendor updates, identifies security vulnerabilities, and ensures a scalable and agile architecture (future-proofing our design choices).  

The GIS can be viewed as the system of origin for “as-built” Equipment, Equipment Connectivity, and Equipment Location and as such, ingested by an NMMS that will integrate other data, and be the system of record for the complete grid network model which will be ingested by subscribing applications and systems such as OMS, SCADA, and the NMMS to be the one version of truth for that type of data.  

However, implementing a NMMS will require significant utility changes as Andy Motsinger (JEA) noted, saying “that adopting a NMMS perspective will require significant internal procedural changes along with a requirement to provide external parties with access to data that has traditionally been used internally. At the transmission-level, system operators have had to maintain a network model and share network data with third parties for decades. Generators, Distribution Network Operators (DNOs) and other (Transmission Network Operators (TNOs) all require access to data and there are procedures, processes, and standards in place to facilitate this”. 

What’s Coming Next 

Stay tuned for Part 2, where we discuss solutions to help us clean up our application junk drawer and drain the data swamp and the “no regrets” actions utilities can take.  

Invitation: Join us at DistribuTECH 2023 for a more in-depth Utility University course: Improving Data Quality with Network Model Management.  

1 reply