Mon, Feb 7

Transforming Utilities into a Product Centric Operating Model

Co-authored by Radhika Yepuru

Abstract 

With ever changing customer needs across the globe, all industries are shifting the focus to customer centricity, mass personalization and maximizing the value delivered to customers in the least possible time. This was the trigger for the digital era.

To stay relevant in the new digital era, organizations need to modernize their operating models. A Gartner report says, “New trends and challenges in the Utility is forcing development of new business and operating models”. Another study by Gartner highlights that 55% of organizations say they are moving from traditional project delivery to product centric. In Industries with high customer touch point Business to Customer(B2C) like Retail, Banking and Travel etc., Organisations have already embarked on the journey to centre their operating model around purpose, value, customers, and products which blend-in Agile ways of working and DevOps practices. The outcomes realised by these organisations, for example, improvement in Net Promoter Score and Release cycle time looks promising to is helping these organisations sustain growth and raise to new challenges. A European Airline adopted the Product centric operating Model with 25+ Products. This enabled them to move changes to production every week compared to 3+ months earlier. Another European bank was able to improve the NPS by 30% and improve the release cycle time to 2 weeks from 12 weeks; by adopting a product centric operating model.

The Utilities industry have not seen many significant changes for almost a century. However, the last decade was different as it brought a host of challenges. Despite increased customer base, decline in energy consumption, rapid growth in distributed energy and change in customer expectations lead to decline in revenue. It has become imperative for Utilities to reimagine the way they operate so that their ability to respond to industry enhancements, re-defined regulatory compliances and changing customer needs will improve and, they maintain a healthy revenue and profitability.  

A Utility Company typically operates across the value chain of Generation, Transmission & Distribution (T&D) and Retail. In this paper, we have taken Retail Utility as an example and carved out a typical product-centric operating model. We believe that such a change may bring more than 30% reduction in Time to Market, more than 40% improvement in do-say ratio and more than 30-basis points improvement in Net Promoter Score. 

 

Traditional Siloed Operating Model 

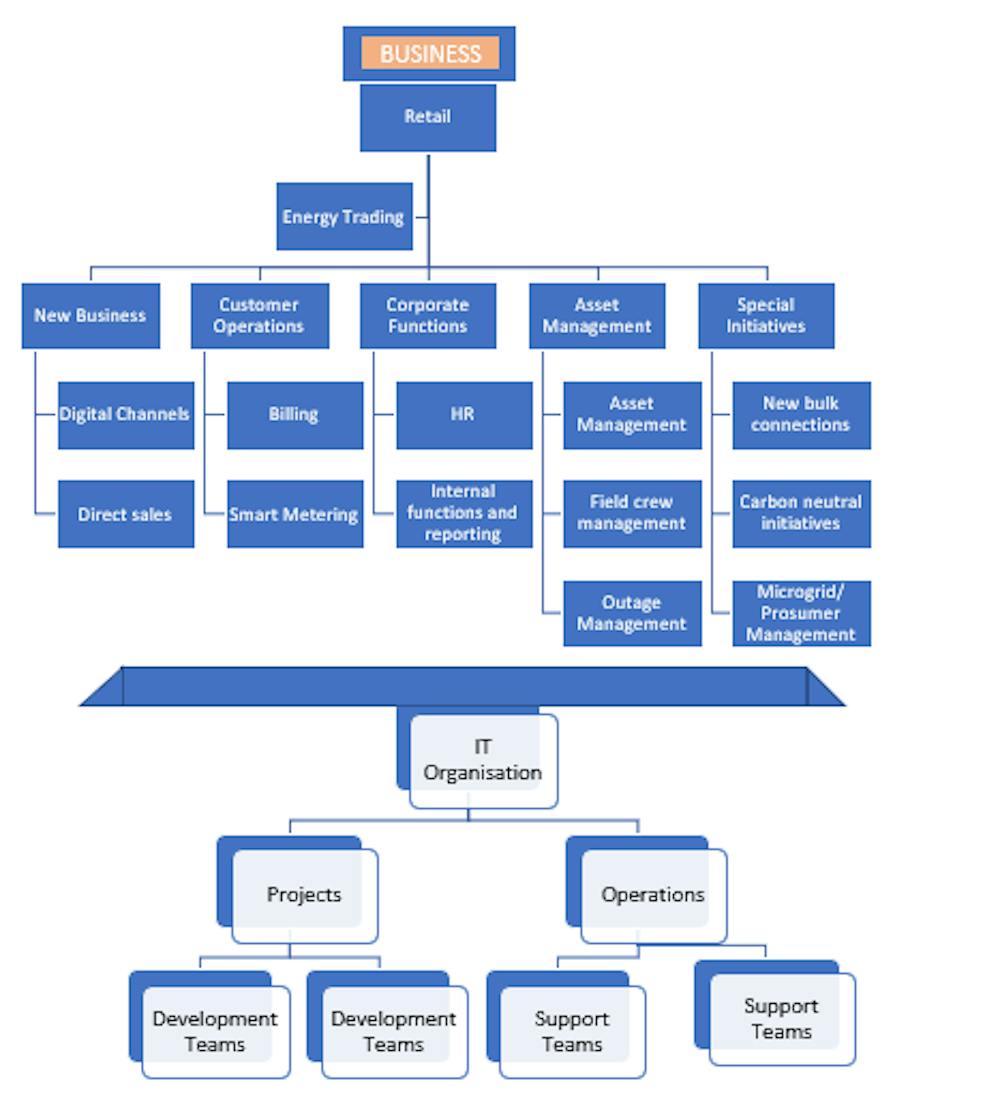
For a typical vertically integrated Utility, the current operating model and organization structure is based on functions. Generation, Transmission and Operations, Distribution Operations, Retail & Customer Operations, Market Operations, Enterprise Corporate services, and Security are the functions that are observed in common. Each function will have different departments for each of the prominent business line and a separate converged IT function. Let’s dive deep into a Retail Utility. The below diagram Fig (1) lists the entities of a Utilities Value Chain along with comprehensive view of Retail utility.

This is an indicative structure however individual organizations may have nuances.

Fig (1) – The function and Tower based Operating Model

 

The above detailed Retail Utility has an IT Department supporting different Business departments, segregated as multiple towers which are usually grouped around Technology stack of the application. Motivation behind ‘Technology stack/Services offered’ grouping was cost optimisation, optimum resource utilisation and convergence of technology-based teams. Traditionally the IT organisation is considered a cost centre, so the focus was to reduce cost of IT Department and resource optimisation was key to reduce cost. Also, the organisation structure segregated IT from Business and IT was acting like a service provider to Business, rather than working hand-in hand with them.  The development function and the support function are segregated and managed by different teams.

For many decades such an operating model has worked reasonably well, however in the current changed market and customer dynamics it is no longer a sustainable due to the issues like, longer time to market, lack of innovation, cross industry challenges and lack of Business and IT Synergy.

 

Product Centric Operating Model:

Here’s a futuristic operating model that attempts to solve the challenges mentioned in the Table (1). This model is based on products and services. The below Operating model for a typical retail Utility shows a product and Services based structure.

          Fig (2) – The product/service centric based Operating Model

The principle of a Product Centric Model shown above is to build teams around Products. For each of these products a Product Team will be formed, including IT and business. This team will be self-sufficient to fulfil all the needs of the product. These teams should operate in Agile way, using any of the Agile frameworks which is suitable for the organization. (Like SAFe, Nexus, Spotify, organization custom framework etc.). The goal of these product teams is to reach a state where they are self-sufficient and cross functional with end-to-end ownership. This change in team construct, will nurture a mindset change where entire product team is focused on improving the product and making it more relevant. Agile ways of working along with right organizational change management will help drive this transformation to a Product Centric Organization.

Teams organized around Product/Services with both business and IT teams helps in reducing the cycle time from ‘Concept’ to ‘Live feature’, helps in aligning the product to customer needs and helps to develop ‘Customer 360’ view of customer. The pain points of a traditional operating model will be taken care and the Utility achieves the corporate goals and the regulatory requirement by the Energy Regulator in a time bound manner. The table below describes how the problems will be managed.

Pain points of a traditional Operating Model

Effect on a Typical Regulated Utility Company (Non-competitive)

Effect on a Typical De-Regulated Utility Company (Competitive Market)

Longer time to market

Key regulatory changes may be delayed

Key features to customer are delayed and hence lower NPS.

Key features for customer are delayed and so more customer churn.

Unable to innovate and lead the market

Unhappy customers

Losing out to newer Retail Energy Providers (REPs)

niche players from taking over business due to longer time to market

Non-core companies taking over the Utilities business (for example, Electric Charging Infrastructure being taken over by Car Manufacturers)

Non-core companies taking over the Utilities business (for example, Electric Charging Infrastructure being taken over by Car Manufacturers)

Not able to deliver change based on customer demands

Customer satisfaction is impacted

Federal funding may get impacted for low NPS Utilities

Customer Churn and hence reduced Revenue and shareholder value

Not able to deliver value to the customers

Unhappy Customers and so lower NPS

Customer Churn and hence reduced Revenue and shareholder value

Lack of Better understanding between Business and IT

Customers may not get the product they want and on time and so low NPS

Customers may not get the product they want and on time and hence customer churn may increase

Lack of ‘Customer 360o’ view

hindering User experience leading to low CSI

hindering User experience leading to low CSI

Table (1)

 

Success Stories 

Examples of Utility Customers who are embarking or have embarked on the Journey to Product Centric Model: 

  • Australian Utility was facing multiple challenges few years back. CSAT Score was consistently low, The NPS was low, the Utility was losing customers to other Retail Utilities, Most IT deployments to production caused outages. Over the last few years, the Utility transformed into a product centric model. The key products are 1) Customer Value 2) Customer Experience 3) Build new connection 4) Green Energy. Aligning the entire organization to these products helped the Utility tremendously.
    • The CAST improved from 7.2 to 8.0, NPS improved to +32% from -18%
    • Customer retention improved by 40%
    •  Green deployments (deployments with zero error) improved by 100%.
  • Another US based Utility is in the process of moving into a Product Based Scaled Agile Framework to achieve the 80% carbon neutral goal.
  • A UK-based Water corporation implemented a system which predicts which solutions can provide the highest value to the customer. As part of regulation, water corporations can submit plans for significant changes only once in 5 years. Insights like these proved invaluable in their strategic investment prioritization.
  • An Australian Water Corporation was able to implement a ‘Water Cloud’ option which could be provided as a service to other small players in Water industry adding to revenue.

 

Call to Action 

Change in climate, the business landscape, regulations, technology disruption and customer expectations from a Retail Utility has changed tremendously and to meet these demands, organizations need to shift to modern operating Models. The Product Centric Model is one of the promising operating models which can bring quicker business outcome, improved customer experiences, reduced organizational friction and increased trust. Transforming as a product centric organization helps Retail Utility to understand Customer 3600 view and serve holistically resulting improved customer retention. Also, this could open art of possible reimagined digital solutions which will speedup digital transformation journeys of organizations. It is believed that such a change may bring more than 30% reduction in Time to Market, more than 40% improvement in do-day ratio and more than 30-basis points improvement in Net promoter score (NPS).

 

*External Reference

1) https://www.gartner.com/smarterwithgartner/cio-agenda-2019-move-from-project-to-product-delivery/

2) Top 10 Trends Driving the Utility Industry in 2021, Gartner; 27, Jan 2021

2 replies